農藥殘留檢測儀
  獸藥殘留檢測儀
  食品安全檢測儀
  食品添加劑檢測儀
  細菌微生物檢測儀
  食品前處理一體機
  土壤肥料養分檢測儀
  植物生理檢測儀
  水質檢測儀

型號:YT-B03
設備簡介: YT-B04型便攜式COD氨氮總磷總氮檢測儀采用高強度PVC工程塑料手提箱設計,消解檢測一體式設計,其中消解模塊具備雙溫區功能,檢測部分同時具備360°旋轉比色管檢測和比色皿檢測,安卓···
TEL:133-7109-8225
  在線咨詢
  技術支持
云唐科技
一鍵獲取報價單 微信掃碼添加技術工程師133 7109 8225
關閉詳情介紹
圖文介紹
相關案例
相關資料
相關視頻
設備簡介:
YT-B04型便攜式COD氨氮總磷總氮檢測儀采用高強度PVC工程塑料手提箱設計,消解檢測一體式設計,其中消解模塊具備雙溫區功能,檢測部分同時具備360°旋轉比色管檢測和比色皿檢測,安卓智能操作系統,8英寸高清液晶觸摸屏,光纖檢測技術,進口光源,內置大容量鋰電池,便攜多參數水質檢測儀具有性能穩定、測量準確、測定范圍廣、功能強大、操作簡單等特點。
應用領域:
適用于生活污水、工業廢水、地下水、地表水中多種水質污染物的檢測;運用于水質檢測實驗室、市政、污水處理廠、環境監測站及教育科研高校、電廠、疾控中心、造紙電鍍、水產養殖、生物制藥、石化、煤炭、冶金、紡織、食品等行業的水質分析。
功能特點:
| 1、采用安卓智能系統7.1.1版本,更流暢的交互體驗,運轉速度更快速,穩定性更強。 | 2、雙比色檢測系統,同時支持預制試管比色和比色皿比色; | 3、比色管檢測部分采用360°精密旋轉裝置,有效保證精度,穩定性10倍提升。 | 4、內置雙溫區8孔消解儀,左右溫區獨立控制,可對COD總磷總氮等進行快速消解。 | 5、便攜一體式檢測設備,內置大容量鋰電池,可一機實現戶外水樣消解、測定。 | 6、內置熱敏打印機,支持自動、批量打印,可靈活選擇、編輯打印內容,支持二維碼打印。 | 7、儀器具有WIFi無線、4G遠傳和RJ45有線聯網功能,將數據上傳; | 8、配備霍爾德數據云平臺,可接收儀器的檢測數據,應用于線上數據存儲、長短期動態分析; | 9、用戶可自建標樣曲線,提供系數曲線和樣品曲線的自定義標定。 | 10、儀器內置教學演示視頻,用戶可邊看視頻邊操作實驗,更容易上手。 | 11、檢測、消解可同時進行,大大提**率。 | 12、可根據用戶要求定制檢測項目。 | 13、配備工廠預制試劑耗材,無需反復移液和配制濃硫酸,只需要在試管內加入水質樣品即可進行檢測。 | 14、內置人性化置頂功能,可將常測定指標進行置頂,置頂后顯示在項目列表*上方,無需每次繁瑣找取; |
技術參數:
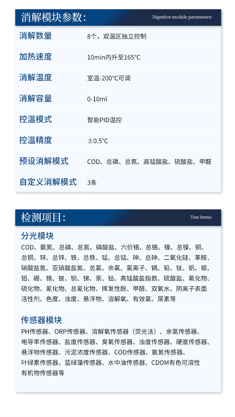
| 1、COD 依據標準:HJ/T399-2007水質化學需氧量快速檢測法 ; 檢測量程:10-15000mg/L(分段) ; | 2、氨氮 依據標準:HJ535-2009水質氨氮的測定納什試劑分光光度法; 檢測量程:0.05-200mg/L(分段); | 3、總磷 依據標準:GB11893-89水質總磷的測定鉬酸銨分光光度法; 檢測量程:0.02-3mg/L(分段); | 操作系統:安卓智能操作系統; | 屏幕顯示:8英寸高清觸摸屏,1024*768分辨率; | 波長配置:420nm、470nm、520nm、560nm、620nm、700nm; | 示值誤差:≤±5%; | 重復性:<0.5%; | 穩定性:<0.5%; | 分辨率:0.001; | 光學穩定性:≤±0.001Abs/20分鐘(10萬小時壽命); | 自動校準:儀器具有自動校準功能; | 打印方式:微型熱敏打印機; | 操作視頻:≥4個項目的操作步驟演示視頻; | 上傳功能:可無線聯網上傳數據至云平臺,可在手機及電腦端實時查看; | 電池容量:鋰電池48V8AH; | 滿電使用時間:以COD為例,消解檢測同時進行,可連續使用6小時以上; | 數據傳輸:USB、RJ45、WIFI; | 消解數量:8個,雙溫區獨立控制; | 加熱速度:10min內升至165℃; | 消解溫度:室溫-200℃可調; | 消解容量:0-10ml; | 控溫模式:智能PID溫控; | 控溫精度:±0.5℃; | 預設消解模式:COD、總磷、總氮、高錳酸鹽、硫酸鹽、甲醛; | 自定義消解模式:3條; | 數據儲存:1000萬組,可自由調用查看; | 儀器電源:DC48V2A; | 儀器尺寸:430mmx350mmx200mm; | 儀器重量:11kg; |
電話(微信): 13371098225(朱經理)
地址:山東省濰坊高新區新城街道玉清社區光電產業加速器 (一期)
備案號: 魯ICP備18026474號-15 網站地圖
Copyright @ 2019-2022 山東云唐智能科技有限公司 All Rights Reserved. 版權所有 農藥殘留檢測儀 食品檢測儀 細菌檢測儀源頭廠家
專業食品檢測工程師
24小時在線服務提交需求快速為您推薦合適產品
技術咨詢服務,儀器價格表,行業解決方案在線解答。